3篇文章赔20万元:多名种植户樱桃树死亡后,自媒体报道被农资公司起诉
2022年,大连发生多名种植户樱桃树大面积死亡事件。有多名种植户主张,樱桃树枯死是因“使用大连殿龙农资销售有限公司(以下简称:大连殿龙公司)的‘樱桃姐姐’植保方案”。自媒体人李广均将关于此事的文章发布在自己的自媒体账号上,其中三篇文章阅读量共计103,点赞数共计6。
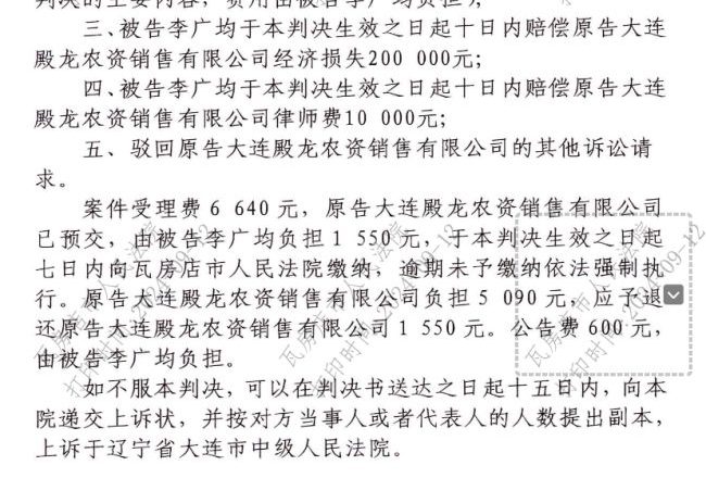
他因此在2023年被大连殿龙公司告上法庭,被判赔偿经济损失20万元。判决书显示,这是法院根据“三篇文章发布的情况、阅读和点赞的数量及构成侵权内容的具体情节等因素”酌情确定的。“2000元一个点击,这点击太贵。”李广均告诉红星新闻,自己难以接受如此高昂的赔偿金额。
李广均提供的相关文书显示,2024年,已被强制执行完毕的李广均向大连中院申请再审,被驳回。今年6月,他向瓦房店市检察院申请监督;该院立案后,于9月作出不支持的决定。李广均表示,日前,他向大连市检察院递交了民事监督复核申请书。快递记录显示,材料已于11月24日签收。
日前,一审法院瓦房店法院审理此案的法官向红星新闻表示,经济损失赔偿是根据原告提供的相关证据、它的损失情况,以及当时樱桃的市场行情等综合考量的。而大连殿龙公司方面则向红星新闻表示,“一切按法走。”
▲瓦房店法院一审判决书 受访人提供
三篇文章引官司
2022年12月,李广均在多平台发布《大连瓦房店:樱桃树遭遇无声屠杀谁是凶手?》《大连瓦房店:樱桃姐姐温柔的残忍只顾赚钱?》等三篇文章。他称,这是他人投稿。根据判决书,在头条号“法制人生”上,前两篇阅读量分别为49、54,点赞量分别为5、1,几日后被下架;第三篇文章阅读量为0。
红星新闻记者注意到,虽然大连殿龙公司诉请删除在各平台发布的文章,并提交一些头条号以外平台发布的文章,但是只申请查询了头条号“法制人生”的账号主体信息和该号上三篇文章的阅读量等信息。瓦房店法院只认定了三篇案涉文章,对大连殿龙公司删除其他网站文章的诉请,表示由...









