豪门婚姻向来备受大家关注。
郭碧婷和向佐的结合,就是女明星与富家子的标准组合模式。
向左嫁给郭碧婷后,个人口碑提升,事业发展肉眼可见的进步,就连向太也因为郭碧婷拥有了中国好婆婆的头衔。

这样的豪门婚姻,无疑是相辅相成的。
相比之下,窦骁和何超莲,则是争议多过祝福。
前不久向太的爆料还把两人推上了风口浪尖,窦骁耗尽积蓄办婚礼,女方家庭并未认可他的传闻,让窦骁被全网嘲。

同样都是嫁入豪门,处境却截然不同。
但要说什么样的豪门婚姻是令人羡慕的,恐怕只有一个模板–郭晶晶和霍启刚。

一,坦诚公开个人财产,霍启刚成豪门清流
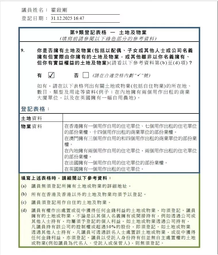
近日,霍启刚作为新任香港立法会议员,首次公开了自己个人名下的财产。
其中关注度最高的,是35项遍布全球的物业资产。
这一次霍启刚之所以公开自己的资产,是因为履行了中国香港立法会议议员,当选14天内申报利益的法定义务。

虽是非自愿行为,但霍启刚却是早早的准备好了财产表,并大方进行公示。
这种坦诚的态度,足以证明霍启刚没什么好藏着掖着的。
由于霍启刚本就出身豪门,因此名下有35套房产并不让人意外,其中7套用于自住,28套则是用于出租。

这也让霍启刚被网友们亲切的称为“全球包租公”。
从这些房产的分布来看,其中单单是香港就有22处,港岛4套,九龙10套。
内地在珠海、东莞和中山分别也有房产四处,还有中国澳门的7处和海外的2处房产。
高达80%的出租比例,的确担得起全球包租公的头衔。

值得一提的是,在这些房产中,有一套是从家族继承来的浅水湾豪宅,价值高达1.6亿。
而这仅仅是霍启刚的不动产。
从霍启刚提供的个人财产证明来看,这些房产大部分都有郭晶晶的名字,并不是霍启刚单独拥有,而是夫妻共同财产。

从这一点来看,霍启刚对郭晶晶就没有藏着掖着,而是大大方方的,把郭晶晶的名字写在每一本证上。
这样的做法无疑打破了大众对于豪门婚姻的刻板印象。

不在意财产的归属与公正,而是由夫妻双方共同持有,如果不是100%的信任对方,恐怕很难做到这一点。
而霍启刚敢大方公开,也不担心会有隐藏的房产被郭晶晶看到,这就足见两人是坦诚相见的。
这也更能够说明,霍启刚和郭晶晶的确如大家看到的那样,踏踏实实的过日子,始终恩爱。

二,实力换来尊重,这才是势均力敌的爱情
郭晶晶当年嫁给霍启刚,霍启刚的父亲霍震霆,当着所有媒体的面,称郭晶晶是下嫁霍家,给足了她尊重和体面。
而郭晶晶也成了为数不多,真正能被豪门认可的儿媳。

在嫁入豪门之前,郭晶晶的名号就已经足够响亮,几乎把体坛的荣誉拿了个遍,冠军奖杯更是拿到手软。
霍启刚还没追到郭晶晶之前,完全是迷弟一般的存在。

郭晶晶到哪比赛,霍启刚就跟到哪,经常能够看到他在观众台上架着长枪短炮,只为记录郭晶晶比赛时的样子。
但霍启刚还是打动了郭晶晶,两人走到了一起,恋情曝光那一年,郭晶晶23岁。

不少人谈了个豪门男友,一心只想着赶紧嫁进去,但郭晶晶一点也不着急,而是继续专注自己的事业。
她一边努力训练迎接各种各样的比赛,一边跟霍启刚约法三章。
第一,不能到训练场地找她。
第二,不能占用她的训练时间。
第三,自己退役之前不会结婚。

敢提出这样的要求,充分说明郭晶晶十分清醒,知道自己想要什么。
而霍启刚最终抱得美人归,也是因为他不同于常人,面对郭晶晶的约法三章不急不躁,给足郭晶晶发展的空间,等到她愿意跟自己结婚为止。

但郭晶晶的目的并不是为了考验霍启刚,而是真正把实现自我价值摆在第一位。
在训练的同时,她还跑去国外留学,不断地提升自己的,没有因为拥有了踏入豪门的青云梯,放弃自我追求。
彼时的郭晶晶,曾直言豪门有很多,冠军只有一个。

绝对的实力带给了她底气,事实证明,也正是做好了自己,她才得到了霍启刚家人的认可与支持,也才有了霍震霆老爷子那句郭晶晶是下嫁。
两人结婚之后,一直都是模范夫妻。

郭晶晶没有因为成为豪门儿媳,就走上阔太之路,而是一边相夫教子,一边继续自己的事业。
教育孩子时,她会带着全家一起去农田里干活,培养孩子吃苦耐劳的性格,就像郭晶晶一样,绝不衣来伸手,饭来张口,而是不管身处怎样的环境,都能朴素又坚毅。

霍震霆和霍启刚对郭晶晶的育儿模式也十分认同,霍震霆曾公开表示过,在养孩子这件事上,郭晶晶说了算。

霍启刚没有因为郭晶晶的名气大,地位高,就小心眼的非要彰显男人的尊严,而是支持郭晶晶做她想做的一切。
与此同时,霍启刚也在不断提升自我。

近几年,他致力于发展体育事业,已经成了中国香港体育业的中流砥柱,拥有了各种各样的头衔,与郭晶晶势均力敌。
最难得的是,不管拥有何种身份,他们的心永远都是在一起的。

霍启刚深知郭晶晶不想做世俗眼中的少奶奶,郭晶晶也看到霍启刚有自己的抱负,并且两人的穿着打扮也一样的低调,从不张扬炫耀。
出身差距如此之大,却能如此幸福美满,这就是传说中的天作之合吧!

结语
这几年,郭晶晶依然活跃在大众视野中。
退役之后不再参加比赛了,但却成了比赛场上的资深裁判,在奥运会上亮相,从郭晶晶的状态就能直观的感受到她的日子过得多么顺遂舒心。

夫妻俩携手并进,顶峰相见,堪称一段佳话。
你羡慕这样的婚姻吗?